Diagram Alir Proses Pembenihan Ikan Hias

If you are looking for diagram alir proses pembenihan ikan hias you’ve come to the right place. We have 30 images about diagram alir proses pembenihan ikan hias including images, pictures, photos, wallpapers, and more. In these page, we also have variety of images available. Such as png, jpg, animated gifs, pic art, logo, black and white, transparent, etc.

komunitas penyuluh perikanan pengolahan ikan asin  penggaraman basah

Not only diagram alir proses pembenihan ikan hias, you could also find another pics such as Harga, Nama, Akuarium, Cupang, Sepat, Jual, Ternak, Guppy, Discus, Arwana, Termahal Di Dunia, and Gambar Kolam.

bab  wirausaha budidaya pembenihan ikan hias kelas  sma ma 768 x 738 · jpeg

bab wirausaha budidaya pembenihan ikan hias kelas sma ma

Download Image

balebete baunajuku alat pendukung  proses pembenihan ikan lele 359 x 414 · png

balebete baunajuku alat pendukung proses pembenihan ikan lele

Download Image

kebutuhan alat  bahan 651 x 582 · png

kebutuhan alat bahan

Download Image

kebutuhan alat bahan  proses produksi ikan konsumsi biasa membaca 954 x 830 · jpeg

kebutuhan alat bahan proses produksi ikan konsumsi biasa membaca

Download Image

penanganan  pengolahan baby fish krispi rendah lemak 960 x 720 · jpeg

penanganan pengolahan baby fish krispi rendah lemak

Download Image

proses produksi pembenihan ikan lele  alat pendukung ruangbaca 701 x 475 · png

proses produksi pembenihan ikan lele alat pendukung ruangbaca

Download Image

gambar  diagram alur proses penepungan  pembuatan minyak ikan 850 x 773 · png

gambar diagram alur proses penepungan pembuatan minyak ikan

Download Image

budidaya pembenihan ikan konsumsi 399 x 276 · jpeg

budidaya pembenihan ikan konsumsi

Download Image

gambar  diagram alir proses pengolahan pindang ikan lele figure 850 x 690 · png

gambar diagram alir proses pengolahan pindang ikan lele figure

Download Image

kelas  sma prakarya  kewirausahaan siswa 652 x 632 · jpeg

kelas sma prakarya kewirausahaan siswa

Download Image

proses produksi pembenihan ikan lele bahan pendukung pembenihan ikan 444 x 589 · jpeg

proses produksi pembenihan ikan lele bahan pendukung pembenihan ikan

Download Image

bab  wirausaha budidaya pembenihan ikan hias 572 x 380 · jpeg

bab wirausaha budidaya pembenihan ikan hias

Download Image

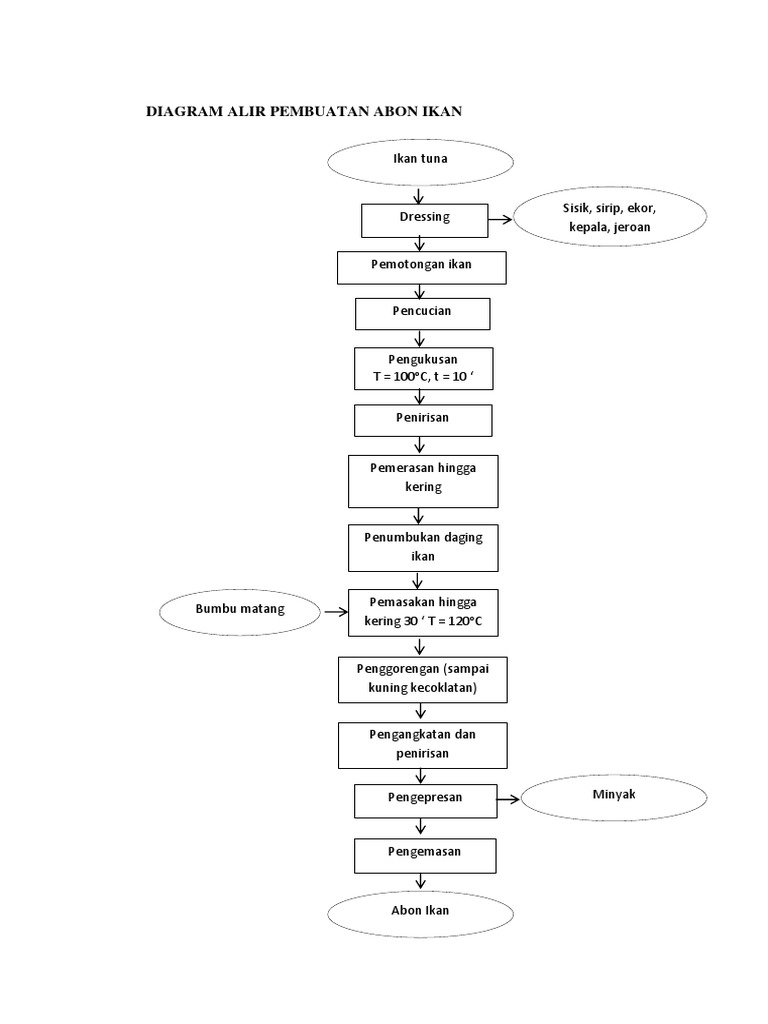
diagram alir pembuatan abon ikan 768 x 1024 · jpeg

diagram alir pembuatan abon ikan

Download Image

diagram alir proses pembenihan ikan  surimi technology 536 x 412 · jpeg

diagram alir proses pembenihan ikan surimi technology

Download Image

komunitas penyuluh perikanan pengolahan ikan asin  penggaraman basah 960 x 720 · jpeg

komunitas penyuluh perikanan pengolahan ikan asin penggaraman basah

Download Image

komunitas penyuluh perikanan pengolahan ikan asin  penggaraman 960 x 720 · jpeg

komunitas penyuluh perikanan pengolahan ikan asin penggaraman

Download Image

pengaruh kosentrasi garam  proses perebusan ikan teri nasi 794 x 1004 · jpeg

pengaruh kosentrasi garam proses perebusan ikan teri nasi

Download Image

balebete baunajuku pengolahan ikan patin 789 x 1219 · jpeg

balebete baunajuku pengolahan ikan patin

Download Image

gambar  diagram alir proses penyamakan kulit ikan 439 x 195 · png

gambar diagram alir proses penyamakan kulit ikan

Download Image

laporan praktikum kamaboko  corner 352 x 497 · jpeg

laporan praktikum kamaboko corner

Download Image

pembuatan dendeng ikan media penyuluhan perikanan pati 653 x 365 · png

pembuatan dendeng ikan media penyuluhan perikanan pati

Download Image

penyuluhan perikanan pengolahan pindang ikan air tawar 993 x 1184 · png

penyuluhan perikanan pengolahan pindang ikan air tawar

Download Image

pembuatan kecap ikanudang aanblog 1600 x 1085 · jpeg

pembuatan kecap ikanudang aanblog

Download Image

gambar  diagram alir proses pembuatan dendeng ikan  dendeng roll 850 x 882 · png

gambar diagram alir proses pembuatan dendeng ikan dendeng roll

Download Image

gambar  diagram alir proses ikan asap  scientific diagram 850 x 838 · png

gambar diagram alir proses ikan asap scientific diagram

Download Image

trend  alir gambar produksi pembuatan tas 1024 x 768 · jpeg

trend alir gambar produksi pembuatan tas

Download Image

membuat kecap ikan sendiri homemade resep masakan indonesia 384 x 400 · jpeg

membuat kecap ikan sendiri homemade resep masakan indonesia

Download Image

diagram alir pengolahan sarden 768 x 1024 · jpeg

diagram alir pengolahan sarden

Download Image

fermentasi  pembuatan kecap ikan 325 x 634 · png

fermentasi pembuatan kecap ikan

Download Image

pembenihan patin 638 x 493 · jpeg

pembenihan patin

Download Image

Don’t forget to bookmark diagram alir proses pembenihan ikan hias using Ctrl + D (PC) or Command + D (macos). If you are using mobile phone, you could also use menu drawer from browser. Whether it’s Windows, Mac, iOs or Android, you will be able to download the images using download button.

Next Post Previous Post