Diagram Alir Pembuatan Wine

If you are looking for diagram alir pembuatan wine you’ve come to the right place. We have 33 images about diagram alir pembuatan wine including images, pictures, photos, wallpapers, and more. In these page, we also have variety of images available. Such as png, jpg, animated gifs, pic art, logo, black and white, transparent, etc.

college note produk produk hasil fermentasi

proses pembuatan wine  fermentasi anggur  bakteri 640 x 173 · png

proses pembuatan wine fermentasi anggur bakteri

Download Image

college note produk produk hasil fermentasi 731 x 754 · jpeg

college note produk produk hasil fermentasi

Download Image

diagram alir pembuatan tepung sorgum 768 x 1024 · jpeg

diagram alir pembuatan tepung sorgum

Download Image

gambar  diagram alur pembuatan kefir  scientific diagram 727 x 716 · png

gambar diagram alur pembuatan kefir scientific diagram

Download Image

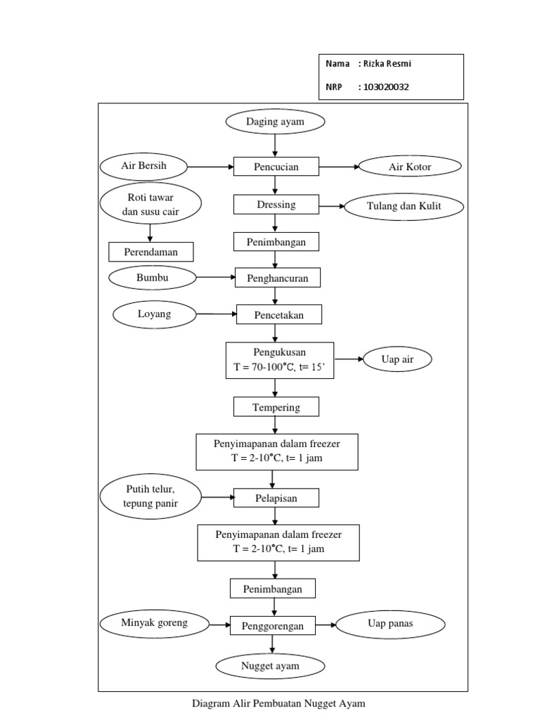
diagram alir nugget ayam 768 x 1024 · jpeg

diagram alir nugget ayam

Download Image

diagram alir pembuatan bakso 768 x 1024 · jpeg

diagram alir pembuatan bakso

Download Image

kopi wine kopi  memabukkan 383 x 523 · png

kopi wine kopi memabukkan

Download Image

mesin pembuat asap cair 533 x 940 · png

mesin pembuat asap cair

Download Image

diagram alir proses pembuatan asam fosfat 768 x 1024 · jpeg

diagram alir proses pembuatan asam fosfat

Download Image

gambar  diagram alir pembuatan strontium titanat srtio 379 x 512 · png

gambar diagram alir pembuatan strontium titanat srtio

Download Image

diagram alir pembuatan permen jelly belimbing  penambahan seduhan 768 x 1024 · jpeg

diagram alir pembuatan permen jelly belimbing penambahan seduhan

Download Image

diagram alir pembuatan roll tahu fix 768 x 1024 · jpeg

diagram alir pembuatan roll tahu fix

Download Image

bioteknologi powerpoint  id 720 x 540 · jpeg

bioteknologi powerpoint id

Download Image

diary yuphy pembuatan wine 443 x 356 · gif

diary yuphy pembuatan wine

Download Image

laporan praktikum sorbet  corner 329 x 466 · jpeg

laporan praktikum sorbet corner

Download Image

gambar  diagram alir proses pembuatan snack bar formula 850 x 776 · png

gambar diagram alir proses pembuatan snack bar formula

Download Image

diagram alir pembuatan jagung kaleng 768 x 1024 · jpeg

diagram alir pembuatan jagung kaleng

Download Image

gambar terkait diagram alir pembuatan sabun adev natural indonesia 300 x 291 · png

gambar terkait diagram alir pembuatan sabun adev natural indonesia

Download Image

diagram alir pembuatan gula pasir 768 x 1024 · jpeg

diagram alir pembuatan gula pasir

Download Image

pembuatan nata de coco  fermentasi air kelapa  bakteri 523 x 676 · png

pembuatan nata de coco fermentasi air kelapa bakteri

Download Image

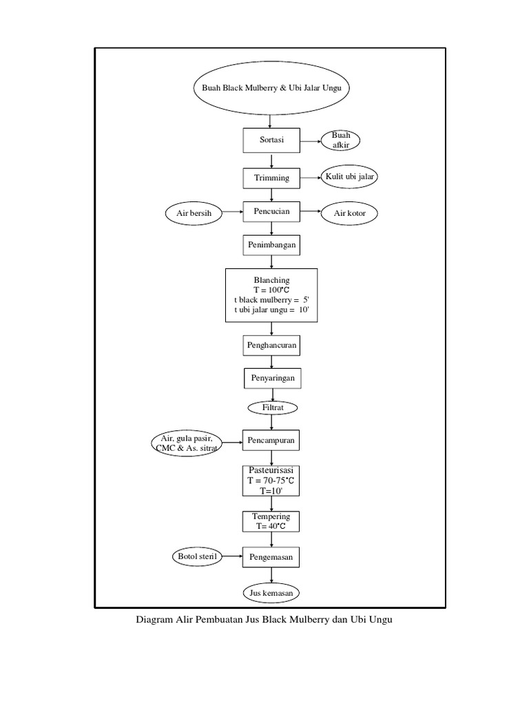
diagram alir pembuatan jus black mulberry  ubi ungu 768 x 1024 · jpeg

diagram alir pembuatan jus black mulberry ubi ungu

Download Image

pembuatan vco virgin coconut oil  penambahan ragi roti 490 x 523 · jpeg

pembuatan vco virgin coconut oil penambahan ragi roti

Download Image

hartiningrum proses pembuatan tempe 535 x 419 · png

hartiningrum proses pembuatan tempe

Download Image

pembuatan tepung pisang matang seafast center 1330 x 2016 · jpeg

pembuatan tepung pisang matang seafast center

Download Image

bioteknologi pembuatan bioetanol  pgps madukismo 1600 x 1113 · jpeg

bioteknologi pembuatan bioetanol pgps madukismo

Download Image

diagram alir pembuatan keju 768 x 1024 · jpeg

diagram alir pembuatan keju

Download Image

rusip  alginate addition  seasoning 640 x 640 · jpeg

rusip alginate addition seasoning

Download Image

belajar yuk belajar tentang bioteknologi 470 x 296 · png

belajar yuk belajar tentang bioteknologi

Download Image

laporan praktikum roti tawar  roti manis  corner 1109 x 1600 · jpeg

laporan praktikum roti tawar roti manis corner

Download Image

diagram alir proses pembuatan stirena 768 x 1024 · jpeg

diagram alir proses pembuatan stirena

Download Image

laporan praktikum tahu  corner 351 x 498 · jpeg

laporan praktikum tahu corner

Download Image

gambar  diagram alir pembuatan  peta ketinggian  kelerengan 302 x 192 · png

gambar diagram alir pembuatan peta ketinggian kelerengan

Download Image

petunjuk pembuatan wine buah tomatofunk 3188 x 2216 · jpeg

petunjuk pembuatan wine buah tomatofunk

Download Image

Don’t forget to bookmark diagram alir pembuatan wine using Ctrl + D (PC) or Command + D (macos). If you are using mobile phone, you could also use menu drawer from browser. Whether it’s Windows, Mac, iOs or Android, you will be able to download the images using download button.

Next Post Previous Post