Diagram Alir Penelitian Online

If you are looking for diagram alir penelitian online you’ve come to the right place. We have 27 images about diagram alir penelitian online including images, pictures, photos, wallpapers, and more. In these page, we also have variety of images available. Such as png, jpg, animated gifs, pic art, logo, black and white, transparent, etc.

analisa efektivitas pendingin rotor generator menggunakan gas hidrogen

gambar  menjelaskan tentang diagram alir penelitian 850 x 1282 · png

gambar menjelaskan tentang diagram alir penelitian

Download Image

gambar  diagram alir penelitian  scientific diagram 696 x 976 · png

gambar diagram alir penelitian scientific diagram

Download Image

analisa efektivitas pendingin rotor generator menggunakan gas hidrogen 710 x 1014 · jpeg

analisa efektivitas pendingin rotor generator menggunakan gas hidrogen

Download Image

buat diagram alir penelitian kumpulan tips 768 x 1024 · jpeg

buat diagram alir penelitian kumpulan tips

Download Image

diagram alir penelitian risdiansyah jamal academiaedu 595 x 842 · png

diagram alir penelitian risdiansyah jamal academiaedu

Download Image

presentase pekerjaan reparasi kapal menggunakan fuzzy logic indonesia 195 x 300 · png

presentase pekerjaan reparasi kapal menggunakan fuzzy logic indonesia

Download Image

contoh diagram alir penelitian gif blog garuda cyber 638 x 826 · jpeg

contoh diagram alir penelitian gif blog garuda cyber

Download Image

gambar  diagram alir penelitian penjelasan mengenai diagram alir 428 x 1030 · png

gambar diagram alir penelitian penjelasan mengenai diagram alir

Download Image

diagram alir  penelitian   dilihat  gambar flowchart 768 x 1024 · jpeg

diagram alir penelitian dilihat gambar flowchart

Download Image

gambar  diagram alir tahapan penelitian  scientific diagram 640 x 640 · jpeg

gambar diagram alir tahapan penelitian scientific diagram

Download Image

gambar  diagram alir penelitian adapun alat  digunakan 369 x 369 · jpeg

gambar diagram alir penelitian adapun alat digunakan

Download Image

sumber ilmu 361 x 457 · png

sumber ilmu

Download Image

ahmadluthfi 320 x 273 · jpeg

ahmadluthfi

Download Image

gambar  diagram alir penelitian figure  flow chart  data analyze 320 x 320 · jpeg

gambar diagram alir penelitian figure flow chart data analyze

Download Image

diagram alir penelitian 768 x 1024 · jpeg

diagram alir penelitian

Download Image

gambar  diagram alir svr tviwpso  scientific diagram 633 x 693 · png

gambar diagram alir svr tviwpso scientific diagram

Download Image

contoh diagram alir pics blog garuda cyber 659 x 1272 · png

contoh diagram alir pics blog garuda cyber

Download Image

gambar  diagram alir flowchart penelitian data masukan 640 x 640 · jpeg

gambar diagram alir flowchart penelitian data masukan

Download Image

gambar  diagram alir tata kerja penelitian  scientific diagram 611 x 849 · jpeg

gambar diagram alir tata kerja penelitian scientific diagram

Download Image

gambar  diagram alur penelitian jelvino andry 204 x 509 · png

gambar diagram alur penelitian jelvino andry

Download Image

gambar  diagram alir penelitian sebelumnya  scientific diagram 478 x 478 · jpeg

gambar diagram alir penelitian sebelumnya scientific diagram

Download Image

gambar  diagram alir penelitian desa ngablak kecamatan cluwak berada 320 x 320 · jpeg

gambar diagram alir penelitian desa ngablak kecamatan cluwak berada

Download Image

gambar  diagram alir penelitian penelitian dilakukan  laboratorium 640 x 640 · jpeg

gambar diagram alir penelitian penelitian dilakukan laboratorium

Download Image

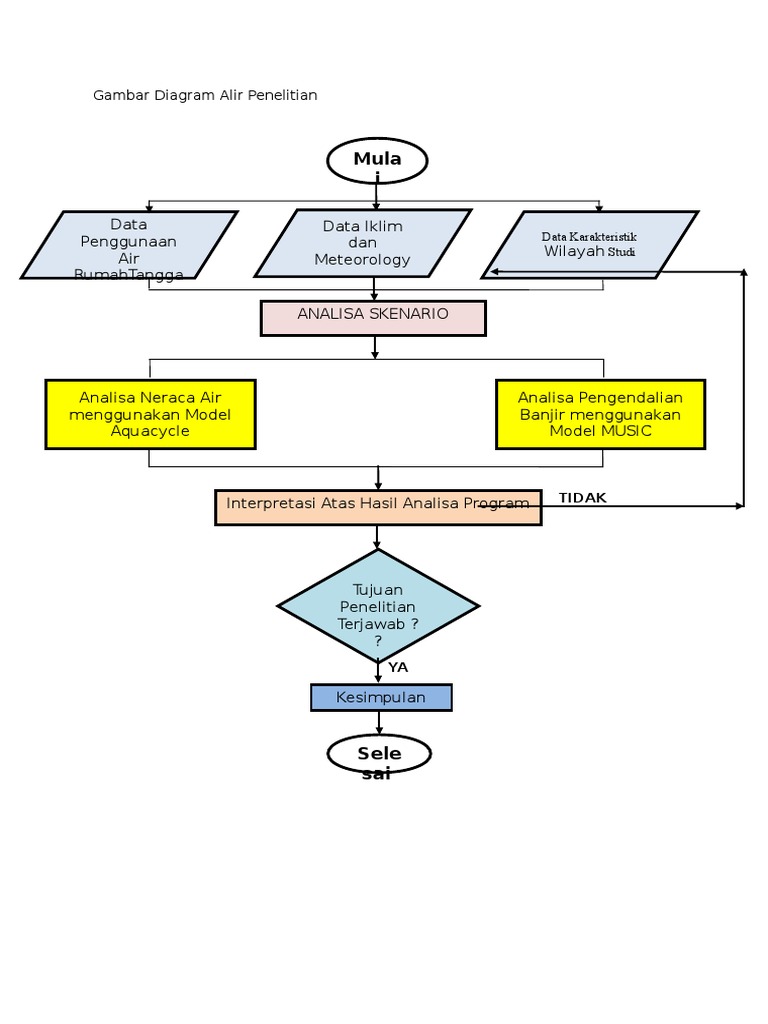
mula  gambar diagram alir penelitian 768 x 1024 · jpeg

mula gambar diagram alir penelitian

Download Image

view contoh diagram alir data images blog garuda cyber 584 x 634 · png

view contoh diagram alir data images blog garuda cyber

Download Image

diagram alir ta 768 x 1024 · jpeg

diagram alir ta

Download Image

view contoh diagram alir penelitian kualitatif pictures blog garuda cyber 437 x 567 · gif

view contoh diagram alir penelitian kualitatif pictures blog garuda cyber

Download Image

Don’t forget to bookmark diagram alir penelitian online using Ctrl + D (PC) or Command + D (macos). If you are using mobile phone, you could also use menu drawer from browser. Whether it’s Windows, Mac, iOs or Android, you will be able to download the images using download button.

Next Post Previous Post